What is Credit Card Reconciliation? Credit card reconciliation is the process of ensuring that the credit card transactions match the internal general ledger. It involves verifying the expenses recorded by the company"s accounting system align with the statements provided by the credit card issuer. Credit cards have made it easier for businesses to process payments.…
Deep learning is a subset of machine learning, which itself is a subset of artificial intelligence (AI). Deep learning models are inspired by the structure and function of the human brain and are composed of layers of artificial neurons. These models are capable of learning complex patterns in data through a process called training, where…
For both new and existing businesses, standing out from the crowd is more critical than ever. With so much competition, you have to work harder to differentiate yourself and encourage engagement.
One powerful and overlooked strategy involves using promotional products. While they may initially seem like an unnecessary expense, they have many great advantages…
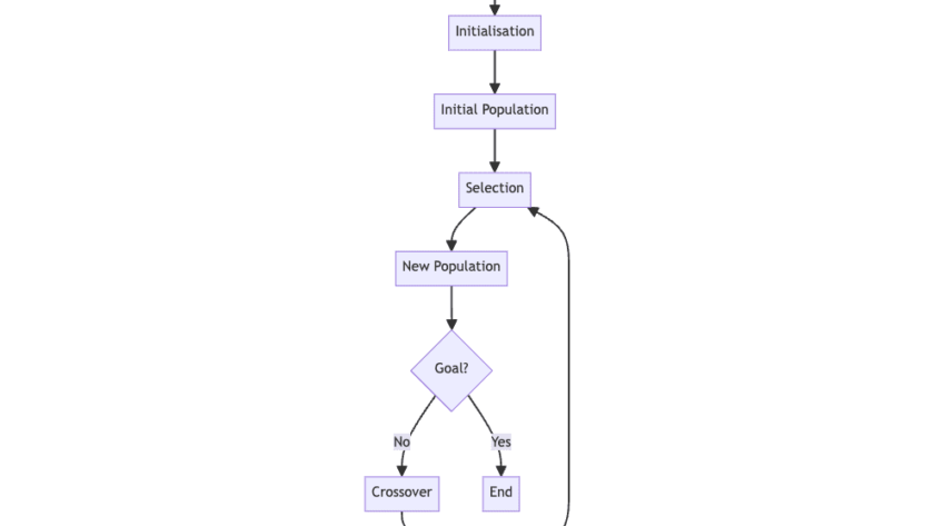
Image by Author
Genetic algorithms are techniques based on natural selection used to solve complex problems. They are used to arrive at reasonable solutions to the problem rather than other methods because the problems are complicated. In this article, we will cover the basics of genetic algorithms and how they can be implemented in Python.…
Computer vision, one of the major areas of artificial intelligence, focuses on enabling machines to interpret and understand visual data. This field encompasses image recognition, object detection, and scene understanding. Researchers continuously strive to improve the accuracy and efficiency of neural networks to tackle these complex tasks effectively. Advanced architectures, particularly Convolutional Neural Networks (CNNs),…
FulFILL your dreams of having AI write repetitive reports for you. Find out how we built Fill.sg in 2 weeks at LAUNCH! Table of Contents Introduction Problem statement Our Solution Prompts Behind Fill.sg ∘ Breakthrough in LLMs: Long-context models ∘ Our Prompting Approach ∘ Report Generation: Divide and Conquer UI/UX Considerations for a User-Friendly GenAI…
Struggling with complicated Word tables? While Microsoft Word is great for documents, it is suitable for managing data. In contrast, Excel is a powerhouse tool designed for data management. So, converting Word to Excel unlocks advanced features like formulas, charts, and pivot tables for deeper data analysis and collaboration. Now, the DOCX to XLSX conversion…
AI-based document processing is transforming the way businesses handle paperwork. It is overhauling traditional data entry, approval systems, and document management. As per a Smartsheet study, workers spend over a quarter of their week on mundane tasks like data management. Most of us can relate to the frustration of sifting through complex documents, manually extracting…
As all people involved in it will tell you, doing procurement for your business is a complex and tricky process. Why is this? Three typical concerns that always arise for businesses doing procurement are - Finding the Right Suppliers: Just like finding the perfect pair of shoes or the perfect laptop for you, finding…
The advent of AI and automated workflows in recent years have paved the way for procure to pay software solutions - and these tools have completely streamlined the cumbersome processes associated with the procure to pay cycle. Businesses are increasingly aiming to streamline their P2P process with the aid of procure to pay software and…